CrowPanel ESP32 HMI 2.4-inch Display¶
Requirements for the relevant version of the routine
Board Version
esp32 by Espressif System 2.0.14/2.0.15
Lib Related Versions
Ivgl: 8.3.3
TFT_eSPI: 2.5.0
LovyanGFX: 1.1.8
The libs are provided directly by our wiki, just use the libs provided by the wiki.
This example is suitable for generating UI using Squareline version 1.5.1 or earlier.
Description¶
Elecrow ESP32 2.4-inch display is a powerful HMI touch screen with a 240*320 resolution LCD display. It uses the ESP32-WROOM-32 module as the main control processor, with a dual-core 32-bit LX6 microprocessor, integrated WiFi and Bluetooth wireless functions, a main frequency of up to 240MHz, providing powerful performance and versatile applications, suitable for IoT application devices and other scenes.
The module includes a 2.4-inch LCD display and a driver board. The display screen uses resistive touch technology and comes with a resistive touch pen, making the screen usage more flexible. In addition, the board has reserved a TF card slot, multiple peripheral interfaces, USB interface, speaker interface, battery interface, etc., providing more expansion possibilities. It supports development environments such as Arduino IDE, Espressif IDF, Lua RTOS, and Micro Python, and is compatible with the LVGL graphics library. This enables developers to not only customize their own UI interfaces but also to create interesting projects quickly and easily, greatly shortening the development cycle.
The ESP32 2.4-inch display is suitable for a wide range of scenes such as automotive HMI, medical equipment, industrial control, power, civil electronics, automation, GPS, new energy, and IoT application devices. Its various interfaces and expansion functions make it able to meet the needs of different fields, providing users with a more comprehensive solution.
Model: DIS03024H
Updated Record¶
Please click on the "UPDATED RECORD" below to check the updated details in text.
Please watch below to check the updated explanation.
Feature¶
- Integrated ESP32-WROOM-32 module, built-in wireless communication 2.4 GHz Wi-Fi (802.11 b/g/n) and Bluetooth 5.0;
- Support development environment Arduino IDE, Espressif IDF, Lua RTOS, Micro python and compatible with LVGL graphics library;
- Built-in LVGL demo interface and Arduino example, plug and play;
- LCD 240*320 2.4 inches TFT-LCD with driver IC ILI9341V;
- Rich peripheral interfaces and expansion functions enable it to meet the needs of different fields.
Specification¶
- Model: 2.4 inches ESP32 display
- Main Processor: ESP32-WROOM-32-N4
- Resolution: 240*320
- ColorDepth: 262K
- Touch Type: Resistive Touch Screen
- Touch Panel: TN Panel
- Screen: TFT-LCD Screen
- Display driver: ILI9341V
- Interface: 1xTF Card Slot, 1xI2C, 1x GPIO, 1xSpeak, 1x UART1, 1xUART0
- Button: BOOT Button and Reset Button
- Active Area: 36.72x48.96mm(WxH)
Pin Out¶
| Pin Name | Description | Connector Type |
|---|---|---|
| SPK | Output audio signal,connected with speakers. The motherboard comes with a power amplifier chip circuit. | PH2.0-2P |
| PWR | Power LED. | |
| RST | Reset button. Push it to reset the system. | |
| BOOT | ||
| GPIO_D | Digital and artificial I/O interface. | HY2.0-4P |
| I2C | Build the communication among micro controller and peripheral devices. | HY2.0-4P |
| TF | Provide off-line save and extra storage space. | |
| UART1 | Build the communication among Logic modules, including serial communication module and print module. | HY2.0-4P |
| BAT | Connect with the lithium battery. (With the battery charging circuit) | PH2.0-2P |
| UART0 | Provide serial communication, supply voltage(transform USB to UART0) and serial information printing. | HY2.0-4P/USB-C |
| 2.4-inch HMI Port | Pin Number |
|---|---|
| GPIO_D | IO25; IO32 |
| UART | RX(IO16); TX(IO17) |
| I2C | SDA(IO22); SCL(IO21) |
| SPK | IO26 |
| SD Card Slot(SPI) | MOSI(IO23); MISO(IO19); SDK(IO18); CS(IO5) |
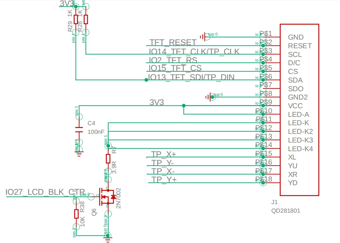
Schematic Diagram¶
ESP32-WROOM-32 and TFT display wiring pins
Schematic Diagram:
ESP32-WROOM-32 and touch driver wiring
Schematic Diagram:
Definition in the User_Setup.h file of the TFT_eSPI library:
#define ILI9341_DRIVER // Generic driver for common displays
#define TFT_WIDTH 240
#define TFT_HEIGHT 320
#define TFT_BL 27 // LED back-light control pin
#define TFT_MISO 12
#define TFT_MOSI 13 // In some display driver board, it might be written as "SDA" and so on.
#define TFT_SCLK 14
#define TFT_CS 15 // Chip select control pin
#define TFT_DC 2 // Data Command control pin
#define TFT_RST -1 // Reset pin (could connect to Arduino RESET pin)
#define TFT_BL 27 // LED back-light
#define TOUCH_CS 33 // Chip select pin (T_CS) of touch screen
Platforms Supported¶
| Arduino IDE | SquareLine Studio | PlatformIO | Home Assisstant |
|---|---|---|---|
![]() | ![]() | ![]() | ![]() |
![]() | ![]() | ![]() | ![]() |
| ESPHome | MicroPython | ESP-IDF |
|---|---|---|
![]() | ![]() | ![]() |
![]() | ![]() | ![]() |
Resources¶
Github Link¶
Schematic & PCB¶
Specifications¶
Certification¶
- ESP32-WROOM-32_Wi-Fi_Certificate
- ESP32-WROOM-32_NCC_Certificate
- ESP32-WROOM-32_IC_Certificate
- ESP32-WROOM-32_MIC_Certificate

















