CrowPanel ESP32 Terminal with 3.5-inch SPI Display¶
Description¶
This handheld ESP32 terminal is based on the ESP32 controller, equipped with a powerful ESP32-S3 chip, and supports 2.4GHz Wi-Fi and Bluetooth-compatible 5 (LE), providing more powerful computing and processing capabilities for IoT terminal applications. It is suitable for various scenarios, such as industrial IoT control terminals, smart agricultural terminals, personal smart home monitoring terminals, and personal DIY projects.
Thanks to the scalability of the ESP32-S3 module, it can lead to various interfaces. This ESP32 touch screen not only has Crowtail's digital port, analog port, UART, and IIC interface, but also integrates a MEMS microphone, camera interface, and buzzer function. It supports ESP-IDF and Arduino IDE development and is compatible with Micropython/Arduino. It also supports LVGL, which is the most popular free and open-source embedded graphics library to create beautiful UIs for any MCU, MPU, and display type. We also support openHASP. With the 2M pixel camera, it can easily realize face/object/scene recognition and provide more creativity in cutting-edge projects such as speech recognition/voice control.
| Model: DLC35020S |
|---|
![]() |
![]() |
Feature¶
- Integrated ESP32-S3 module, which is support 2.4 GHz Wi-Fi and Bluetooth-compatible 5 (LE)
- 5 inch TFT 320*480 resolution touch LCD display with 2M Pixel OV2640 camera
- Support, USB, UART, SPI, I2C, PWM, and I2S communication protocols
- Supports 1T1R mode, data rate up to 150 Mbps, Wireless Multimedia (WMM)
- Compatible with Arduino/LVGL/Esphome-homeassistant/PlatformIO/Micropython
- Supports hardware accelerated encryption (AES, SHA2, ECC, RSA-4096)
- Support TYPE-C USB power supply and polymer lithium battery power supply with 6 Crowtail interfaces (4P 2.0 connector), plug and play with various Crowtail sensor
Specification¶
- ESP32-S3WROOM-1-N16R8 module with 16MB Flash and 8 MB PSRAM
- Wi-Fi: 802.11 a/b/g/n 1x1,2.4 GHz band supports 20 and 40 MHz bandwidth, Supports Station, SoftAP, and SoftAP + Station mixed modes
- Support BLE 5.0
- With 4 Crowtail interfaces (HY2.0-4P connector) and on-board Micro TF card slot
- 3.5-inch TFT LCD SPI true color LCD screen with 480*320 resolution
- Driver chip: ILI9488 (16-bit parallel line)
- Capacitive touch panel controller IC FT6236
- Operating Voltage: DC 5V, 500mA
- Operating temperature: -10°C ~ 65°C
- Active Area: 73.63(L)x49.79mm(W)
- Appearance Dimensions: 106(L)x66mm(W)x13mm(H)
Hardware Information¶
| Pin Name | Description | Connector Type |
|---|---|---|
| PWR | Power LED | |
| RST | Reset button. Push it to reset the system | |
| BOOT | Long press the boot button for 3s and then press reset to put the board into download mode | |
| D Port | Digital I/O interface | HY2.0-4P |
| A Port | Analog I/O interface | HY2.0-4P |
| TF | Provide off-line save and extra storage space | |
| UART | Build the communication among logic modules, including serial communication module | HY2.0-4P |
| IIC | Connected to touch-screen. Bidirectional two-wire synchronous serial bus for connecting microcontrollers and peripherals | HY2.0-4P |
| BAT | Connect with the lithium battery. (With the battery charging circuit) | PH2.0-2P |
| 5V Power/Type C | The power supply for the development board and the communication interface between the PC and ESP32 S3 | USB-C |
| ESP32 Terminal | Pin Number |
|---|---|
| D Port | IO11(D1); IO40(D2) |
| A Port | IO19(A1); IO20(A2) |
| UART | RX(IO44); TX(IO43) |
| I2C | SDA(IO2); SCL(IO1) |
| SD Card Slot(SPI) | MOSI(IO13); MISO(IO14); SCLK(IO12); CS(IO10) |
| Buzzer | IO45 |
| Camera | CAM_MCLK(IO7); CAM_PCLK(IO17); CAM_D2(IO8); CAM_D3(IO47); CAM_D4(IO48); CAM_D5(IO21); CAM_D6(IO18); CAM_D7(IO16); CAM_D8(IO15); CAM_D9(IO6); CAM_D4(IO48) |
| MIC | MIC_CLK(IO39); MIC_WS(IO38) |
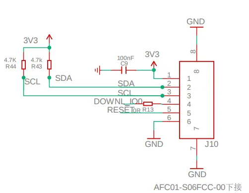
ESP32-S3 and display wiring
| Schematic | Code |
|---|---|
![]() | ![]() |
ESP32-S3 and touch driver wiring
Platform Supported¶
| Arduino IDE | SquareLine Studio | Platform IO |
|---|---|---|
![]() | ![]() | ![]() |
![]() | ![]() | ![]() |
| ESP-IDF | MicroPython | Home Assistant |
|---|---|---|
![]() | ![]() | ![]() |
![]() | ![]() | ![]() |
| ESPHome |
|---|
![]() |
![]() |
FAQs¶
-
Click here to see the frequently asked questions of ESP32 display.
-
You can list your question at the forum or contact techsupport@elecrow.com for technology support.
Resource¶
Schematic & PCB¶
3D File¶
Specifications¶
Certification¶
- ESP32-S3-WROOM-1_CE_Certification
- ESP32-S3-WROOM-1_FCC_Certification
- ESP32-S3-WROOM-1_IC_Certification
- ESP32-S3-WROOM-1_KCC_Certification
- ESP32-S3-WROOM-1_NCC_Certification
- ESP32-S3-WROOM-1_MIC_Certification
- ESP32-S3-WROOM-1_Wi-Fi_Certification
Demo Code¶
Arduino IDE¶
PlatformIO¶
MicroPython¶
ESP-IDF¶
LVGL ESP32 Display Tutorial-A Step-by-Step Guide to LVGL GUI Development¶
In this 16-lesson, step-by-step tutorial, we will guide you through the process of setting up LVGL on your ESP32 development board, creating a basic GUI application, and adding advanced features such as animation, themes, and touch input. We will also cover best practices for optimizing your LVGL GUIs for performance and memory usage.















